无线,无线电池世界:我们如何为它发电?
当Alexander Graham Bell于1876年制作了第一次电话时,致电他的助手与他见面时,今天的世界的连接将远远超出他最疯狂的梦想。也许甚至在20世纪80年代后期和20世纪90年代初,当我们知道它开始出现的互联网时,我们建造的数字世界就是难以想象的。今天,我们不仅仅是使用技术互相沟通:我们还发现制作设备在自己之间进行通信的方法,以便我们控制我们的环境。
现在被称为“事物互联网”是在它们之间连接和共享信息的传感器,设备,应用和其他技术的巨大网页的组合。The smartwatch that reads your emails, monitors your heart rate and ‘talks’ to the app on your phone, the app that lets you switch the lights off or turn the heating on at home while at work, your Alexa, or even a fridge that creates a virtual shopping list you can sync to your phone – these are all examples of how we are using the Internet of Things to control our environments. There are currently over 17 billion connected ‘Internet of Things’ devices in the world, and the number is expected to rise to 125 Giga (125,000,000,000) in the next ten years. The high demand for this type of device is driving the technology forward towards smaller, smarter, more efficient, more autonomous devices.
无电池设备可以由它们从连接到的动力装置接收的电磁波供电。
然而,为了控制我们的世界,我们需要能够互连许多设备,例如便于安装和令人愉悦的设计,通常是无线的,包括无电源线。出于环境原因,这些设备无电池也有益。无电池设备可以通过从连接到的动力装置接收的电磁波供电。例如,如果您想在激活时将动作传感器安装在前门上,能够自动向手机发送直播视频流,则传感器可以简单地由Wi-Fi路由器提供动力,无需任何电缆或电池。利用右设备,Wi-Fi路由器发送的电磁波可能足以提供为动力传感器供电所需的能量。
将波浪转换为电力
其功能是检测和响应来自周围环境的物理信号的设备称为无源传感器。被动传感器从环境中收获能量的能力大量取决于其天线的能力 - 这接收电磁波 - 以有效地将波浪转向可以为其供电的电力。因此,改进该远程供电技术的关键部分涉及使整流器(负责转换波的天线的一部分,尽可能有效地工作。
整流器的效率取决于许多因素,包括天线的特征。此外,波浪电源过程的效率也取决于转发器和读取器之间的距离。使用前面的示例,这意味着前门上的运动传感器来自您的Wi-Fi路由器,传感器的整流器将波浪转换为可用功率的更困难。这样,优化波浪到电源转换过程也是增加远程传感器的工作范围,在这种类型的设备中获得多维所需特征的关键步骤。但是,解决波浪电效率的问题可能是耗时的,使得这些设备的开发过程昂贵。
电路设计算法重新定义“效率”
整流性能可以根据其电压转换效率,或其功率转换效率,其中“电压”是指电位的电位,并且这里的“电源”是指电路通过电路传输电能的速率。然而,这两种数量以复杂的方式密切相关,以便在某种程度上优化这些参数之一通常以牺牲对方进行,并且不可能同时优化两个参数。
Dominik Mair和他的同事在奥地利Innsbruck大学的机电一体体系工作,最近出版物显示,使用电压或电源转换效率作为整流性能的测量不可行。相反,该团队证明了“平均转换效率”的概念(电压和电源转换效率的平均值)允许优化算法找到最佳整流电路设计更快。不仅如此,而且由此产生的设计也显示出与以前的设计相比的卓越的整体性能,即使来自传入波的电源很低。
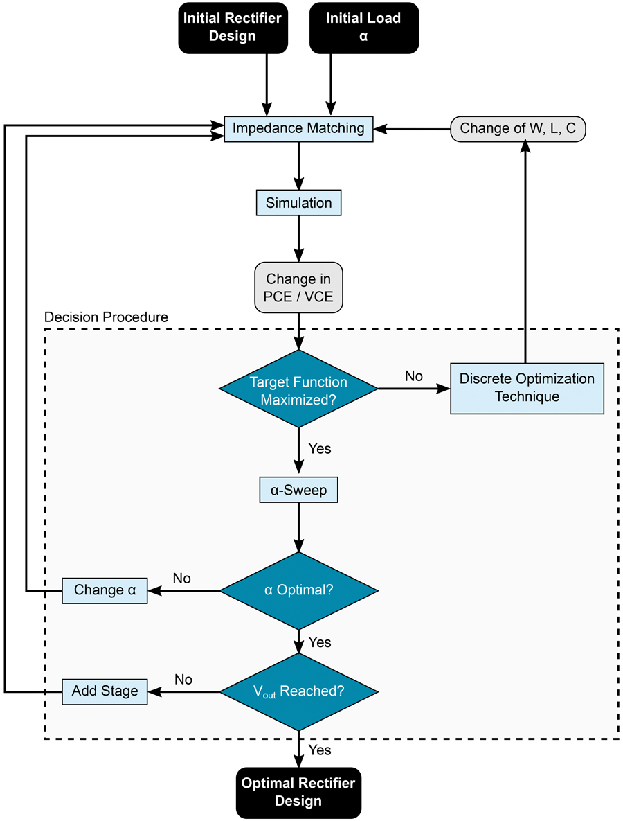
但所选择的效率衡量标准并不是唯一复杂的整流电路设计的东西。从整流器的性能取决于其组件以及其特定于应用程序的环境的事实,产生了更多问题。整流器设计的开发涉及为给定电路改变大量参数,大多数情况下都密切依赖于彼此,导致非常复杂的优化过程,可以快速变为驱动这些开发成本的耗时的任务设备。
为了克服这些挑战,该团队密切研究了相互依赖性,并采用了加速新整流电路设计的优化算法。
为了克服这些挑战,该团队密切研究了相互依赖性,并采用了加速新整流电路设计的优化算法。首先,该算法根据初始设计和一组参数模拟电路的性能。利用该起始点准备,该算法然后调整所有其他参数,以实现功率和电压转换效率的组合,从而产生优化的平均转换效率。该过程在循环中重复,随着所需的最大输出功率而自动评估并改变许多参数,直到可以将整流电路所设计的点为仿真条件的最佳选择。通过这种方式,满足高效整流器的苛刻条件的最佳系统可以完全自主地生成,既节省了节省时间并导致更好的性能。
越来越好,更快
对彼此相互互连的“智能”设备的需求不断增长,允许我们控制我们的环境,推动无线电池传感器的开发,该传感器可以收集信息甚至制造决策或控制执行器。这些设备需要易于安装和维护,小而且能够为其使用寿命的持续时间提供动力。
由MAIR和HIS团队开发的工作提供了一种坚固的优化方法,可实现整流电路的自动化和快速设计,使无源传感器从周围环境中收获能量,避免电缆和电池。该团队提出的方法同时占几种不同因素,快速模拟和优化了给定的电路条件的性能,因此为整流器设计人员提供了重要信息,以指导其工作。所呈现的优化方法还具有可能产生更好的开发时间的更好的电路设计,这是对被动传感器技术领域的基本贡献,最终迈出了令人更聪明,更联系的世界的重要措施。
个人反应
哪些设备可能是您的工作可能导致的最新令人兴奋?

