利用代谢组学和人工智能探索黑暗代谢组学的宇宙
代谢是一个用来描述体内化学反应的术语,代谢的全面、高通量研究被称为代谢组学。有两种主要的代谢类型;分解代谢是分子分解以获得能量,而合成代谢是合成人体细胞所需的化合物。此外,代谢可以指激活、解毒和清除外来或有害物质。
在人类,新陈代谢是一个复杂的过程,涉及数千种不同的酶,它们将不同的食物、药物和污染物分解成更小的化合物,这些化合物可以被使用、排泄或通过体内特定的酶进一步转化为其他物质(生物转化)。这些生物转化酶由体内不同器官产生,包括肝、肾、胃和肠,以及生活在肠内的细菌(微生物组)产生。
这种酶驱动过程的最终结果是成千上万种不同的化学物质(代谢物)在体内循环。代谢物可以对身体有益也可以有害;有些代谢物为细胞提供能量,而另一些代谢物是有毒的,必须从体内清除,例如viaurine。在过去的15年里,阿尔伯塔大学的David Wishart教授参与了数千种代谢物的发现和分类。
黑暗的代谢物
尽管它们在人体日常功能中很重要,但科学家目前只能识别出约2%的代谢物,剩下的98%被称为代谢的“暗物质”或“暗代谢组”。虽然以前人们认为科学家对代谢过程有着透彻的了解,但分析化学技术的进步导致了许多新的未知代谢物的检测。这些未知化合物经常使用当今的科学仪器检测到,但无法轻易识别,因此限制了科学家目前对人类代谢的了解。Wishart教授试图揭示的正是这一黑暗的代谢组。鉴定这些未知的代谢物有望增加我们对人类生理学、疾病和生物化学的了解。此外,在跟踪这些代谢生物转化过程中包括土壤和水生微生物,将有助于揭示人类与环境之间的复杂相互作用和代谢“生命周期”,例如杀虫剂对人类健康的影响。
鉴定以前未知的代谢物将增加对人类生理、疾病和生物化学的了解。
尽管在研究必需代谢物(如脂肪和蛋白质)的产生和分解过程中所涉及的代谢过程方面做了大量工作,但对非必需代谢物的研究较少。这些化学物质被认为构成了黑暗代谢组的大部分,它们通常不是来自分解代谢或合成代谢,而是来自称为外源性物质的其他物质的生物转化。外源物质是外来物质,如药物、植物化学品、食品添加剂或杀虫剂。有几十万种外源性物质——可能还有数百万种外源性代谢物。

用机器代替人
识别未知代谢物的一种方法是使用计算技术,如人工智能和机器学习,预测代谢或体内化学物质的生物转化(硅代谢)。虽然机器学习听起来像科幻电影中的东西,但它是一个术语,用来描述人工智能的使用,使系统能够自动学习和扩展以前的经验,而无需专门编程,使用算法和统计模型,而不是指导完成任务的人工指导。排除人为干预的好处是,系统可以比其他方式更快、更准确地分析更大、更复杂的数据。分离、纯化和确定单个未知代谢物的结构可能需要一名熟练的化学家一到两年的时间。使用电子方式,此过程可能需要几分钟的时间。如果暗代谢组由一百万种化合物组成(如目前所认为的),科学家们预测需要数百年的时间才能手动确定其特征。基于代谢预测的更快的计算方法似乎是唯一的选择。
代谢预测程序通常从母体分子开始,并采用模式识别技术、手工规则或机器学习方法来识别母体分子上的代谢部位、可能的代谢反应以及该部位代谢产生的化学产物。虽然已经开发了许多代谢预测工具,但这些工具主要是为了帮助药理学研究。因此,今天的代谢预测工具并不真正适合揭示黑暗的代谢组。
BioTransformer是什么?
Wishart教授和他的团队使用尖端机器学习技术开发了一个免费的软件包,专门设计来帮助揭示黑暗代谢组,称为BioTransformer。

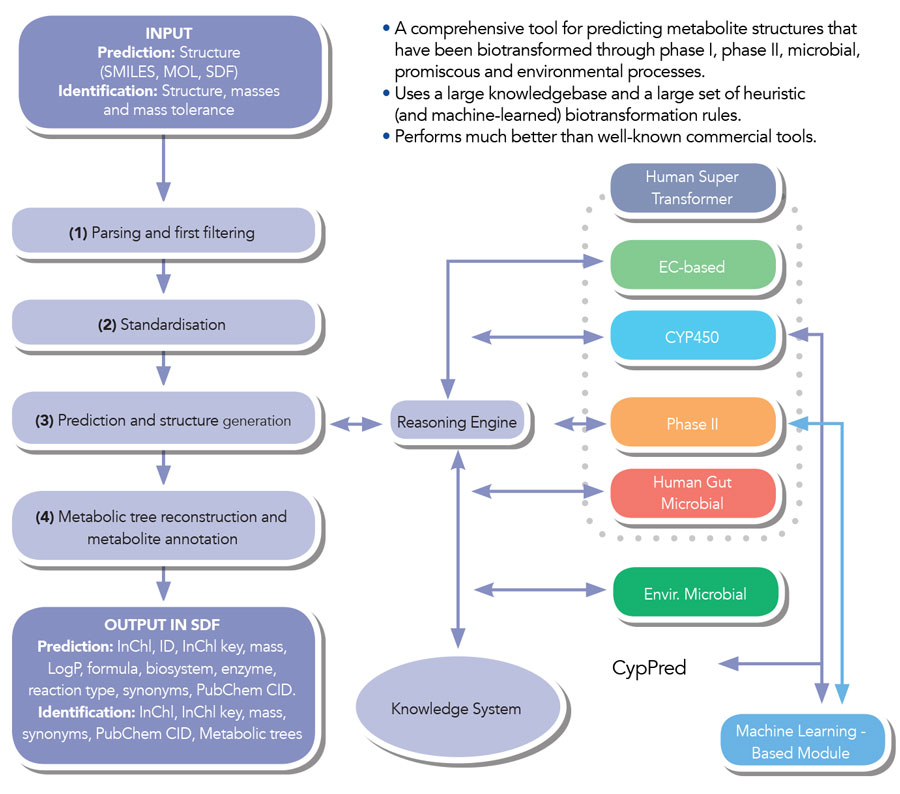
生物变压器的功能是双重的;使用代谢预测工具(BMPT)预测小分子代谢,并使用代谢物鉴定工具(BMIT)表征未知代谢物。BioTransformer预测哺乳动物的小分子代谢,以及肠道微生物组、土壤微生物组和水生微生物组。与挖掘黑暗代谢组更相关的是BioTransformer使用代谢预测来协助科学家鉴定未知代谢产物的能力。
BioTransformer利用已知酶反应的现有知识,并使用模式识别和机器学习技术,准确预测几乎任何已知化学物质的代谢,包括外源性物质。阿尔伯塔大学的团队在BioTransformer知识库中开发并编码了近800条生物转化规则、1700多条基于酶的反应规则和多种代谢途径。
在知识库中检索信息的同时,还集成了一个推理引擎来实现反应现场预测和选择,以及化学产品预测。BioTransformer使用决策树作为其推理引擎。决策树模拟决策及其可能的结果,类似于经常在杂志上发现的是/否测试,并可以为特定情况选择最可能的生物转化或路径。

BioTransformer由五个独立的反应预测模块组成,用户可以选择或组合在一起,以满足特定的研究查询:混杂酶基、CYP450(或Phase I)、Phase II、人体肠道微生物和环境(土壤或水生)微生物。这些模块中的每一个都涉及一组不同的代谢反应,例如CYP450酶主要在肝脏中工作,负责许多物质(包括药物)的第一阶段(Phase I)代谢;而II期反应进一步转化或导致最初CYP450代谢产物的排泄。
Wishart教授将“生物转换器”描述为一艘“火箭飞船”,帮助生物化学家探索人体内部未知的化学宇宙。
为了对深色代谢组进行分析,必须对BioTransformer进行非常彻底的测试和优化,以便为广泛的外源性和内源性代谢产物提供极其准确的代谢预测。事实上,Wishart教授已经证明,BioTransformer有能力超过其他商业可用的工具,其效果是现有项目的三倍。
通过BioTransformer对人体代谢过程的计算模拟,科学家可以从原始化学物质中快速预测出数十万种新的代谢物。这些计算预测的、生物学上可行的代谢物现在被Wishart教授和他的合作者用来开始描述黑色代谢物组。事实上,他们已经使用了BioTransformer和质谱分析技术来帮助识别之前在尿液中发现的十多种异种(植物)代谢物。

代谢组学的火箭
Wishart教授将生物变压器描述为一艘“火箭飞船”,使生物化学家能够探索人体内部未知的化学宇宙。该软件的一个主要好处是它是开放获取和免费获得的,这意味着昂贵的许可安排不会成为研究的障碍。这将鼓励更多的研究人员使用该工具,并将促进一个在线的想法分享社区,以推进对黑暗代谢组的理解。
提高硅内代谢预测软件能力的潜在应用包括扩展药物、食品化合物、环境污染物和其他生物和环境相关化学品的化学数据库。事实上,生物变压器有潜力发现新的生物标记物、生物活性代谢物,并为药物和家用产品的开发提供信息,以及促进暗代谢组的表征。
个人反应
保持BioTransformer更新需要做多少工作?
和其他软件一样,将来是否需要升级?

